COVID Infection Can Age Blood Vessels and Weaken Heart Health, Especially in Women
The list of lingering COVID side effects seems to go on forever, and now there’s another complication to consider. Those who’ve been infected with COVID — especially...
Cardiovascular Disease Reduces Heart Health, Longevity in Older Adults
Life’s Essential 8, adapted in 2022 from Life’s Simple 7, includes 8 factors and behaviors which, when optimal, saw greater cardiovascular disease-free survival, total longevity, and...
Lifestyle changes significantly boost brain health in older adults- The Week
Lifestyle changes focusing on exercise, a nutritious diet, cognitive activities and social engagement can significantly enhance brain function in older adults at risk of cognitive decline and...
Can heart attack lead to vision loss? Research reveals the hidden impact of heart...
Heart attacks, medically known as acute myocardial infarctions, primarily affect the heart but can also have unexpected effects on other parts of the body, including...
RSV Immunization Shows Cardiorespiratory Benefits in Adults Aged 60 and Older
Adults aged 60 years and older demonstrated lower all-cause cardiorespiratory hospitalization with the respiratory syncytial virus (RSV) prefusion F protein-based vaccine compared with individuals that did not...
Cardiologist shares 5 easy things people need to do in their 20s, 30s to...
Serious conditions like heart attacks were initially thought to affect older adults who had crossed middle age. But lately, heart attack scares are showing up...
Citrus compound linked to better heart health; skipping breakfast, eating late dinners tied to...
Morning Medical Update © Krakenimages.com - stock.adobe.comPeeling back the benefits: Citrus compound linked to better heart healthA new meta-analysis finds that hesperidin — a flavonoid abundant in...
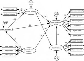
Frontiers | Pathways of influence on health-promoting lifestyles in older adults with coronary heart...
BackgroundThe global demographic shift toward aging populations has precipitated a significant rise in coronary heart disease (CHD) prevalence among older ad...
Source link
Beet juice can help older adults reduce blood pressure in just two weeks: Study
Beet juice and other nitrate-rich vegetables can support older adults in reducing blood pressure naturally, says a new study by University of Exeter researchers.For years, nutrition...
Blood pressure of older adults could be lowered by beetroot juice, study suggests
NEWYou can now listen to Fox News articles!
Beetroot juice, which is rich in nitrates, has been linked to changing the community of bacteria living...





































